政府信息公开指南
政府信息公开制度
法定主动公开内容
履职依据
机关简介
预算/决算
建议提案
政府信息公开年报
当前位置:
网站首页
>
政府信息公开
>
法定主动公开内容
>
预算/决算
>
财政预算
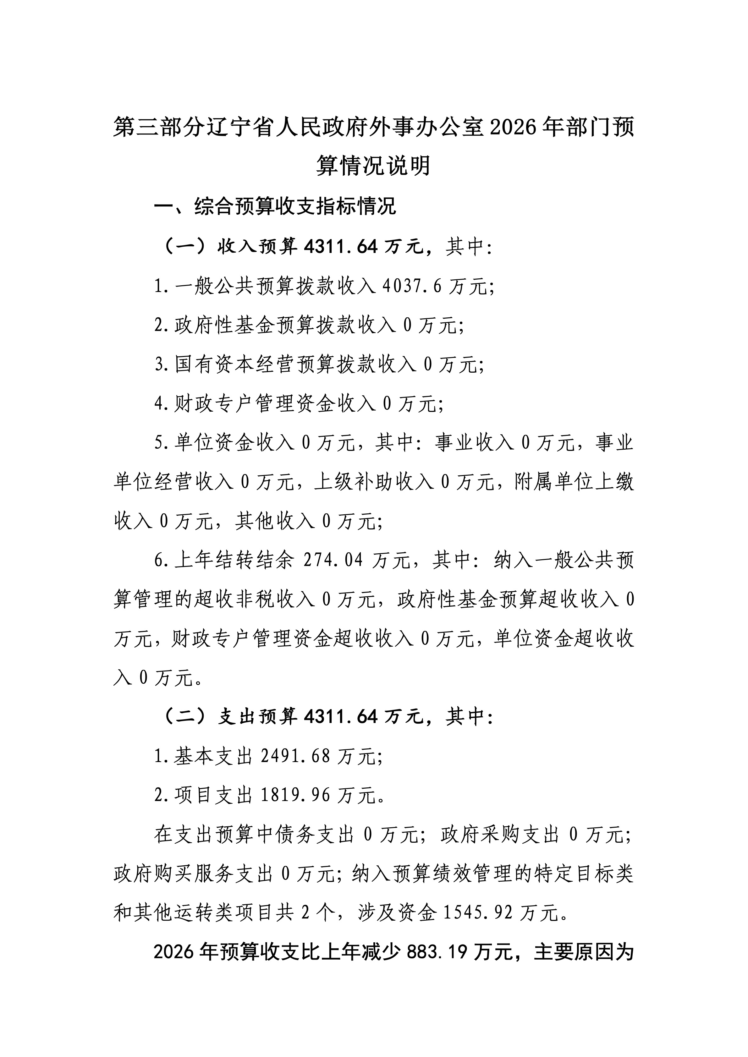
辽宁省人民政府外事办公室2026年度部门预算
发布时间:2026年02月12日
编辑:外办管理员
来源:
附件
相关链接: